Type: DMR Walkie Talkie
Certification: Others
Output Power: 500mW,2W
Size (mm):65.84*38.88
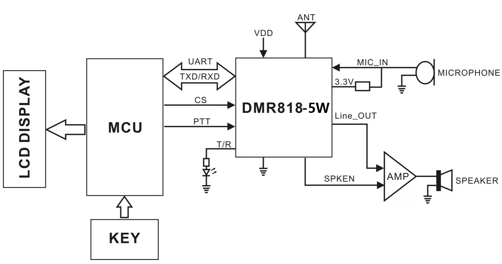
DMR818S-5W is a high-performance 5W long-distance digital walkie talkie module developed by our company. It integrates a microcontroller, a digital radio chip, and an RF power amplifier circuit. This module is compatible with mainstream analog walkie talkie protocols on the market and also supports digital radio functions. It provides a standard serial communication interface, allowing users to easily configure parameters such as transmit/receive frequencies and contacts via serial commands. With its highly integrated design, users only need to connect peripheral components such as an audio amplifier, microphone, and speaker to quickly build a fully functional compact digital walkie talkie. Compared to the DMR818S module, the DMR818S-5W achieves an upgraded 5W transmission power while maintaining the same package size and pinout, further enhancing communication distance and coverage.
Parameters | Test condition | Min. | Typ. | Max | Unit |
Voltage range | 3.7 | 7.4 | 8.5 | V | |
Operating Temperature | -20 | 25 | 60 | ℃ | |
Frequency range | @UHF | 400 | 470 | MHz | |
@VHF | 134 | 174 | MHz | ||
@350 | 320 | 400 | MHz | ||
Start time | 2000 | ms | |||
Uart baud rate | 57600 | bps | |||
Current Consumption | |||||
Sleep current | CS pulled low for 3 seconds | < 55 | uA | ||
Rx current | <160 | mA | |||
Tx current (high power) | @VCC=8V, 5w analog | <1700 | mA | ||
@VCC=8V, 5w digital | <1000 | mA | |||
Tx current (low power) | @VCC=8V, 2w analog | <1100 | mA | ||
@VCC=8V, 2w digital | <700 | mA | |||
RF Parameters | |||||
Tolerance of frequency | 0.5 | 1.5 | ppm | ||
Modulation sensitivity | 1.5KHz/2.5KHz frequency offset (N/W) | 6 | 7 | 12 | mv |
Adjacent-channel power | @12.5K offset | -60 | -62 | dBm | |
Mic input voltage | 0.1 | 1.6 | Vpp | ||
CTCSS modulation frequency offset | 0.35 | 0.4 | 0.6 | KHz | |
Modulation characteristics | 300HZ | -13 | -11 | -9 | dB |
500HZ | -9 | -6 | -5 | dB | |
1000HZ | -3 | 0 | 1 | dB | |
2000HZ | 3 | 6 | 7 | dB | |
3000HZ | 5 | 7 | 11 | dB | |
Receive Parameters | |||||
Sensitivity | Analog (12db SNR) | -120 | dBm | ||
Receiving BER(DMR modulation) | @ -117dBm | 5 | % | ||
Audio output amplitude | 500 | mv | |||
Audio Output impedance | 30 | KOhm | |||
Adjacent channel selectivity | Offset:+12.5KHz | 60 | dB | ||
Offset:+12.5KHz | |||||


Pin NO. | Pin name | I/O | Level standard | Description |
1 | MIC_IN | I | Microphone Signal Input | |
2 | UART-TX | O | 0-3.3V | Transmit |
3 | UART-RX | I | 0-3.3V | receive |
4, 12 | NC | |||
5 | HST_TXD | O | 0-3.3V | Transmit data pin (for upgrading program) |
6 | HST_RXD | I | 0-3.3V | Receive data pin (for upgrading program) |
7 | ANT | RF Input/Output Pin connect 50 ohm antenna | ||
8, 9, 10 | GND | - | Ground | |
11 | VCC | - | 0-8V | Power Supply Positive |
13 | CS | I | 0-5V | Module Sleep Enable Pin, "0" for sleep, "1" for working state |
14 | PTT | I | 0-3.3V | Transmit/Receive Control Pin, "0" for transmit, "1" for receive, default receive mode (this pin cannot be pulled low during power-up, it must be pulled low after power-on reset is complete) |
15 | +3.3V | - | 3.3V output,connect to 50mA | |
16 | LINE_OUT | O | Audio output | |
17 | T/R | O | 0-3.3V | Module Transmit/Receive Status Indicator Pin, outputs high level in transmit state, low level in receive state |
18 | SPKEN | O | 0-3.3V | Receive Signal Indicator Pin (can be externally connected to control audio amplifier), high level is active, default is low level |
19, 20 | GND | - | Ground |

This module is a high-power module. Considering the cooling requirements in different application scenarios, we can provide an optional heatsink, which users may choose to use according to their specific operating environment.

The table below shows the temperature rise data with the standard heat sink.
Test Temperature: 30°C Power: 5W Frequency: 425MHz
Operating Mode | Heat Sink Temperature (°C) | Operating Time (Minutes) |
Digital Mode | 30-63 | 3 |
Analog Mode | 30-60 | 1 |
If the user does not add an additional heat sink, it is recommended that the module's continuous operating time should not exceed 1 minute.
The following image shows the reference design of our product. The module PCB is packaged, with pad slots cut, and solder is applied from the backside of the PCB. This design better transfers the heat to the other PCB, and then the heat is conducted to the casing through a copper ingot.

Privacy Policy
· Privacy Policy
There is currently no content available
Email:sales@nicerf.com
Tel:+86-755-23080616