Type: (G)FSK Front-End Modules
Certification: CE-RED
Modulation: (G)FSK
Chip: si4432
Interfacce: SPI
Output Power: 100mW
Frequency: 868MHz
Size (mm):17.3*17
| Parameter | Min | Typ | Max | Unit | Conditions |
| Supply Voltage Range | 3.3 | 5 | 6 | V | |
| Operating Temperature Range | -40 | 85 | ℃ | ||
| RX Current | 21 | mA | |||
| TX Current | 350 | mA | @27dBm | ||
| Standby Current | < 3 | uA | Register values retained, Oscillator OFF | ||
| Frequency | 428 | 433 | 438 | MHz | @433MHz |
| 863 | 868 | 873 | MHz | @868MHz | |
| Air data rate | 0.123 | 256 | Kbps | FSK | |
| Output power | +27 | dBm | |||
| Sensitivity | -122 | dBm | @Data rate=1.2Kbps |
| Modulation | (G)FSK |
| Chip | si4432 |
| Frequency | 315MHz,433MHz,470MHz,868MHz,915MHz |
| Output Power | 500mW |
| Interface | SPI |



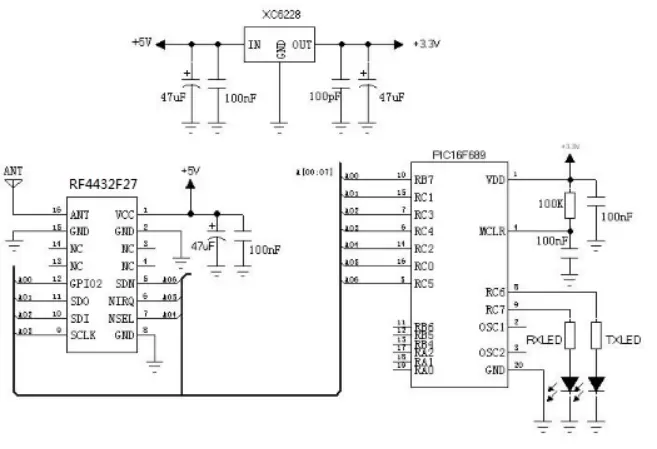
The GPIO0, GPIO1 of the Si4432 is connected to the antenna switch on the module. GPIO0=TX EN,GPIO1=RX EN
| Pin NO. | Pin Name | Description |
| 1 | VCC | Positive power supply |
| 2 | GND | Connected to power ground |
| 3,4 | NC | Vacant, not connected |
| 5 | SDN | Power down control. |
| SDN = 1, power down | ||
| SDN = 0, normal working. | ||
| 6 | nIRQ | Interrupt output |
| 7 | nSEL | Serial data selection for SPI interfaces. |
| 8 | GND | Connected to power ground |
| 9 | SCLK | Serial data clock for SPI interface |
| 10 | SDI | Serial data out for SPI interface. |
| 11 | SDO | Serial data out for SPI interface |
| 12 | GPIO2 | GPIO2 of Si4432 |
| 13,14 | NC | Not connected |
| 15 | GND | Connected to power ground |
| 16 | ANT | From 50 ohm coaxial antenna |

Privacy Policy
· Privacy Policy
There is currently no content available
Email:sales@nicerf.com
Tel:+86-755-23080616