SA818S : 1W Embedded Analog Walkie Talkie Module With AMP & LNA
Type: Analog Walkie Talkie
Certification: Others
Output Power: 500mW,1W
Size (mm):35.6*19
| Parameter | Test condition | Min | Typ. | Max | Unit |
| Power supply | 3.3 | 4.2 | 5.5 | V | |
| Working Temperature range | -30 | 25 | 70 | ℃ | |
| Current Consumption | |||||
| Sleep current | ≤1 | uA | |||
| RX current | 60 | mA | |||
| TX current(High power) | 650 | 750 | mA | ||
| TX current(low power) | 450 | 550 | mA | ||
| Transmitting RF Parameters | |||||
| Frequency range | UHF | 400 | 480 | MHz | |
| Frequency range | VHF | 134 | 174 | MHz | |
| Out power(high power) | @VCC=4.0V | 28 | 29.5 | 31 | dBm |
| Out power(low power) | 25 | 26.5 | 27 | dBm | |
| Modulation frequency | @1.5KHz/2.5KHz frequency deviation | 10 | mV | ||
| Audio modulation distortion | @1.5KHz/2.5KHz frequency deviation | 2 | 5 | % | |
| SignaltoNoiseRatio | @1.5KHz/2.5KHz frequency deviation | 38 | 40 | 45 | dB |
| adjacent-channel power | @12.5K offset | -60 | dBc | ||
| CTCSS Modulation frequency | 0.35 | 0.5 | 0.75 | KHz | |
| Receiving RF Parameters | |||||
| Receiving sensitivity | -124 | dBm | |||
| Receiving SNR | @1.5KHz frequency deviation | 45 | 50 | dB | |
| Audio output amplitude | 700 | mV | |||
| Audio Output impedance | 200 | OHm | |||
| Type | Analog walkie talkie |
| Output Power | 1W |
| Certification | CE-RED |


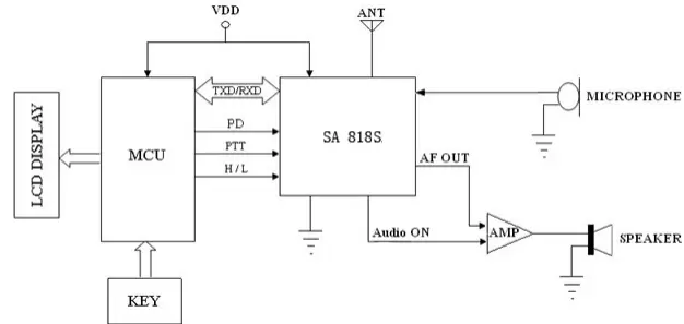
| Pin NO. | Pin name | I/O state |
| 1 | Audio ON | Connected to audio power amplifier. When the module worked, it can control the extra audio amplifier automatically, it will output low level to turn on the amplifier and high level to turn off the amplifier. |
| 2 | NC | Not connected |
| 3 | AF_OUT | Audio output |
| 4 | NC | Not connected |
| 5 | PTT | Module Input, Transmitting/receiving control, "0" force the module to enter TX state; and "1" to Rx state |
| 6 | PD | Power Down control, "0" for power down mode; "1" for the normal work |
| 7 | H/L | high/low output power control; Leave open for high output power,low level to low output power. (Please kindly note: this pin can NOT be connected to VDD or high level of cmos output) |
| 8 | VBAT | Connect power positive |
| 9 | GND | Grounding |
| 10 | GND | Grounding |
| 11 | NC | Not connected |
| 12 | ANT | connect 50 ohm antenna |
| 13,14,15 | NC | Not connected |
| 16 | RXD | RXD of the module and connect to external TXD *Before enter sleep mode, user need to pull low RXD Pin to prevent current leakage or poor reset in the next time. |
| 17 | TXD | TXD of the module and connect to external RXD |
| 18 | MIC_IN | Microphone or line in |

Privacy Policy
· Privacy Policy
There is currently no content available
Email:sales@nicerf.com
Tel:+86-755-23080616