Type: Analog Walkie Talkie
Certification: Others
Output Power: 500mW,1W
Size (mm):35.6*19
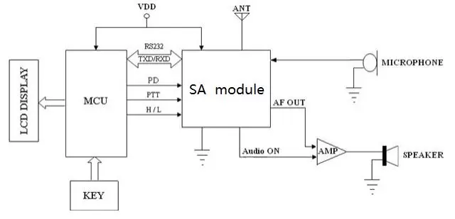
SA868S is a cost-effective integrated professional walkie-talkie module, built-in high-speed microcontroller, high-performance RF transceiver chip and RF power amplifier, and provides a standard serial port to communicate with the module, so that the module's related parameters can be set quickly and easily. Function control. Users only need to connect an audio amplifier, microphone, and speaker to this module to work as a small walkie-talkie. The simplified interface and ultra-small size make this module widely available, and can be easily and quickly embedded in various handheld devices to improve the overall performance of the terminal products.
Parameter | Test condition | Min | Typ. | Max | Unit |
Power supply | 3.3 | 4.2 | 5.5 | V | |
Working Temperature range | -30 | 25 | 70 | ℃ | |
Current Consumption | |||||
Sleep current | ≤1 | uA | |||
RX current | 60 | mA | |||
TX current(High power) | 900 | 1000 | mA | ||
TX current(low power) | 450 | 550 | mA | ||
Transmitting RF Parameters | |||||
Frequency range | UHF | 400 | 480 | MHz | |
VHF | 134 | 174 | MHz | ||
Out power(high power) | @VCC=4.0V | 31 | 32.5 | 33 | dBm |
Out power(low power) | 24 | 25 | 26 | dBm | |
Modulation frequency | @1.5KHz/2.5KHz Frequency offset | 10 | mV | ||
Audio modulation distortion | @1.5KHz/2.5KHz Frequency offset | 2 | 5 | % | |
@1.5KHz/2.5KHz Frequency offset | 38 | 40 | 45 | dB | |
adjacent-channel power | @12.5K offset | -60 | dBc | ||
CTCSS Modulation frequency | 0.35 | 0.5 | 0.75 | KHz | |
Modulation frequency | UHF | 400 | 480 | MHz | |
Receiving RF Parameters | |||||
Receiving sensitivity | 13dB Output voice signal ratio | -124 | dBm | ||
Receiving SNR | @1.5KHz Frequency offset | 45 | 50 | dB | |
Audio output amplitude | 700 | mV | |||
Audio Output impedance | 200 | OHm | |||
| Type | Analog walkie talkie |
| Output Power | 2W |


Pin NO. | Pin name | I/O state |
1 | Audio ON | Connected to audio power amplifier. When the module worked, it can control the extra audio amplifier automatically, it will output low level to turn on the amplifier and high level to turn off the amplifier. |
2 | NC | Not connected |
3 | AF_OUT | Audio output |
4 | NC | Not connected |
5 | PTT | Module Input, Transmitting/receiving control, "0" force the module to enter TX state; and "1" to Rx state |
6 | PD | Power Down control, "0" for power down mode; "1" for the normal work |
7 | H/L | high/low output power control; Leave open for high output power,low level to low output power. (Please kindly note: this pin can NOT be connected to VDD or high level of cmos output) |
8 | VBAT | Connect power positive |
9 | GND | Grounding |
10 | GND | Grounding |
11 | NC | Not connected |
12 | ANT | connect 50 ohm antenna |
13,14,15 | NC | Not connected |
16 | RXD | RXD of the module and connect to external TXD |
17 | TXD | TXD of the module and connect to external RXD |
18 | MIC_IN | Microphone or line in |


Privacy Policy
· Privacy Policy
There is currently no content available
Email:sales@nicerf.com
Tel:+86-755-23080616