The LoRa Pro module is a new series of upgraded networking wireless communication modules from Wireless. It uses advanced LoRa spread spectrum modulation frequency hopping technology to achieve high sensitivity. The penetrating power and communication distance are far superior to the current FSK and GFSK products, and have stronger anti-interference. In order to meet the application needs of different customers, we design the module software of this series as an all-in-one way. Users can switch between different working modes through the PC software configuration module. In MESH mode, the routing module has automatic routing. Function, the user can form a network transmission without blind zone without distance limitation by means of multi-module combination. At the same time, users can also encrypt AES128 wireless data through PC software or serial port instructions, making data transmission more secure.
LoRa600Pro adds a dual-antenna design on the basis of LoRa610, which separates the transmitting antenna from the receiving antenna to better meet the needs of specific applications. The module is designed with an output power of 100mw, and the embedded small-size design can be widely used in industries such as wireless remote transmission control.
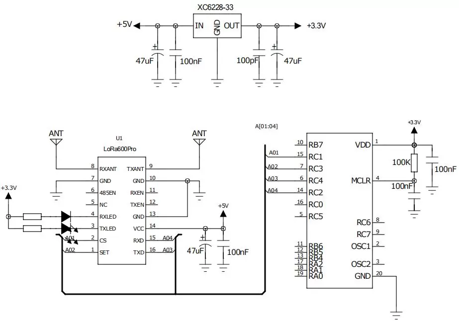
Note: The module is internally regulated by 3.3V LDO. The CS pin and SET pin control are 3.3V levels. TXD and RXD are also 3.3V levels.
| Parameters | Min. | Typ. | Max. | Unit | Condition |
| Working Condition | |||||
| Voltage range | 3.3 | 5.0 | 6.5 | V | |
| Operating Temperature | -40 | 25 | +85 | ℃ | |
| Current Consumption | |||||
| Rx current | < 15 | mA | TTL level | ||
| Tx current | < 130 | mA | |||
| Sleep current | < 200 | uA | |||
| RF Parameters | |||||
| Frequency range | 414.92 | 433.92 | 453.92 | MHz | @433MHz |
| 470.92 | 489.92 | 509.92 | MHz | @470MHz | |
| 849.92 | 868.92 | 888.92 | MHz | @868MHz | |
| 895.92 | 914.92 | 934.92 | MHz | @915MHz | |
| Data rate | 91 | 656 | 17353 | bps | @LoRa |
| Output power | 4 | 18 | +20 | dBm | Software level 7 adjustable |
| Sensitivity | -139 | dBm | @91bps | ||
| Interface | TTL |
| Network | MESH |
| Frequency | 433MHz,470MHz,868MHz,915MHz |
| Modulation | LoRa |
| Output Power | 100mW |


| NO. | PIN | I/O | Level standard | Description |
| 1 | SET | I | 0-3.3 | Configuration parameter enable (low level enable parameter configuration, default high level output) |
| 2 | CS | I | 0-3.3 | Module enable pin(Built-in pull-up) Note: Default factory version: Sleep current <200uA, normal communication when CS is pulled high or suspended, and sleep when low level; Low-power version: Sleep current <15uA, normal communication when CS is pulled low, and sleep when pulled high or suspended |
| 3 | TXLED | I | 0-3.3 | Transmit signal indicator light, low level lights up, default high level |
| 4 | RXLED | I | 0-3.3 | Receive signal indicator, low level lights up, default high level |
| 5 | NC | |||
| 6 | 485EN | O | 0-3.3 | Can be connected to externally expanded 485 level control conversion pin |
| 7,10,13 | GND | 0 | Connect the negative pole of the power supply and the ground wire | |
| 8 | RX ANT | I | RF signal input, connect with 50 ohm antenna | |
| 9 | TX ANT | O | RF signal output, connect with 50 ohm antenna | |
| 11 | RXEN | O | 0-3.3 | Receive enable control pin, high when receiving, low when transmitting. |
| 12 | TXEN | O | 0-3.3 | Transmit enable control pin, low when receiving, high when transmitting. |
| 14 | VCC | I | Connect to the positive pole of the power supply (typical value 5V) | |
| 15 | RXD | I | 0-3.3 | Module serial communication input |
| 16 | TXD | O | 0-3.3 | Module serial communication output |

Privacy Policy
· Privacy Policy
There is currently no content available
Email:sales@nicerf.com
Tel:+86-755-23080616