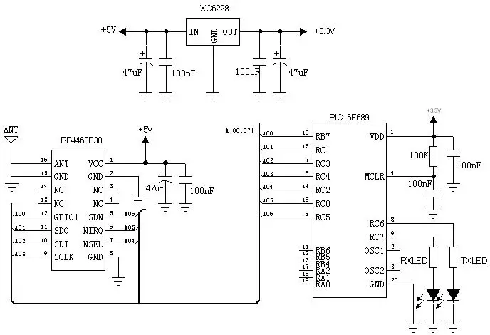
RF4463PRO-868 : Si4463 CE-RED Certified 100mW 868MHz RF Module With 10PPM Crystal
Type: (G)FSK Front-End Modules
Certification: CE-RED
Modulation: (G)FSK
Chip: si4463
Interfacce: SPI
Output Power: 100mW
Frequency: 868MHz
Size (mm):17.3*17

English 



